• 电话
    198-9888-5878
  • 一个案例教会你五步选创意素材!

    2023-08-30 09:52

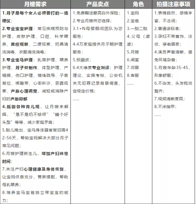
    做创意素材之前,首先看看自己有没有这些问题: · 切勿自己空想,漫无目的大海捞针; · 凭自己喜好去想,挑素材; · 不要为了找某一类素材疯狂的找一天,费时费力; · 谨记素材是一步一步垒起来的,一口吃个大胖子的几率相当小; · 好的素材,无论是...